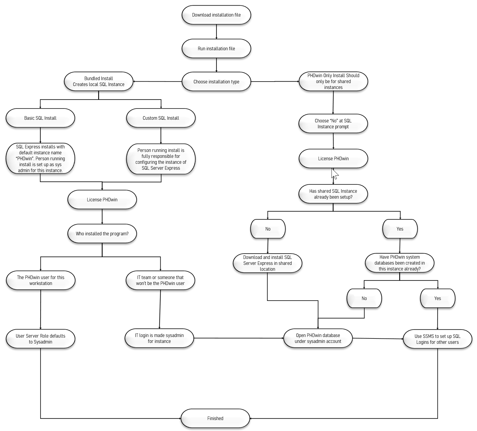
After downloading the installation file, you can choose a bundled installation that installs PHDwin with SQL Server Express 2016, or install only PHDwin if you already have SQL Server or plan to install it yourself. The installation process follows the diagram below.
Installation Overview
This guide explains the full initial installation and how to update to a new build. Before installing, review the minimum system requirements and ways to improve PHDwin performance. PHDwin databases are created on a Microsoft SQL Server instance, which can be installed on your computer, on a shared network server for multiple users, or both. Read about Microsoft SQL Server for more details.
